GenAI News
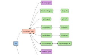
Build a drug discovery research assistant using Strands Agents and Amazon...
Drug discovery is a complex, time-intensive process that requires researchers to navigate vast amounts of scientific literature, clinical trial data, and molecular databases. Life...
Optimizing enterprise AI assistants: How Crypto.com uses LLM reasoning and feedback...
This post is co-written with Jessie Jiao from Crypto.com. Crypto.com is a crypto exchange and comprehensive trading service serving 140 million users in 90...
Amazon Nova Act SDK (preview): Path to production for browser automation...
In early 2025, we introduced the Amazon Nova Act SDK as a research preview to help developers build agents that reliably complete tasks in...
Build modern serverless solutions following best practices using Amazon Q Developer...
Building modern serverless applications on AWS requires navigating best practices to manage the integration between multiple services, such as AWS Lambda, Amazon API Gateway, Amazon DynamoDB, and Amazon...
Build an intelligent eDiscovery solution using Amazon Bedrock Agents
Legal teams spend bulk of their time manually reviewing documents during eDiscovery. This process involves analyzing electronically stored information across emails, contracts, financial records,...
How PerformLine uses prompt engineering on Amazon Bedrock to detect compliance...
This post is co-written with Bogdan Arsenie and Nick Mattei from PerformLine.
PerformLine operates within the marketing compliance industry, a specialized subset of the broader...
Boost cold-start recommendations with vLLM on AWS Trainium
Cold start in recommendation systems goes beyond just new user or new item problems—it’s the complete absence of personalized signals at launch. When someone...
Benchmarking Amazon Nova: A comprehensive analysis through MT-Bench and Arena-Hard-Auto
Large language models (LLMs) have rapidly evolved, becoming integral to applications ranging from conversational AI to complex reasoning tasks. However, as models grow in...
Customize Amazon Nova in Amazon SageMaker AI using Direct Preference Optimization
At the AWS Summit in New York City, we introduced a comprehensive suite of model customization capabilities for Amazon Nova foundation models. Available as...
Enhance generative AI solutions using Amazon Q index with Model Context...
Today’s enterprises increasingly rely on AI-driven applications to enhance decision-making, streamline workflows, and deliver improved customer experiences. Achieving these outcomes demands secure, timely, and...












